Uml diagrams for health care system [diagram] collaboration diagram vs sequence diagram [diagram] sequence diagram for hospital
[DIAGRAM] Sequence Diagram For Hospital - MYDIAGRAM.ONLINE
Sequence diagram for health care system
Use diagram for creating health care online portal applicati
Sequence healthcareSequence diagram for hospital management Aktivitätsdiagramm mit swimlanesSequence diagram for kids.
[diagram] er diagram for hospital management system in dbms pdfUml diagrams atm verify transcription Sequence diagram & activity diagramActivity and sequence diagram in health care system.

Online examination system template
Food ordering system uml diagramsSequence diagram of the healthcare system for initializing the e-health Health care system activity diagramSequence diagram of the healthcare system for initializing the e-health.
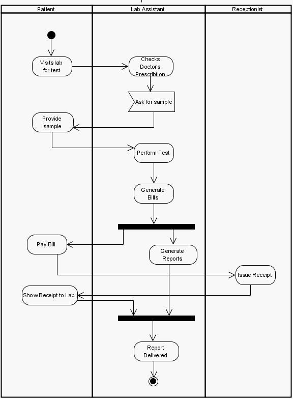
Activity diagram representing the sequence of actions and decisionsGeneral healthcare activity system Difference between class diagram and activity diagram[solved] these diagrams describe one basic design for this use case.

Part of activity diagram for medical and care services
Hospital dental freeprojectzSequence diagram of the healthcare system for initializing the e-health Hospital management system sequence diagramSequence diagram hospital management.
Activity sequence diagram between patient hospital authority andActivity diagram hospital management system project images and photos 20+ activity diagram exampleActivity diagram for hospital management system uml lucidchart.

Activity and sequence diagram in health care system
.
.





